如何根据电路图连接线路?
说到根据电路图连接线路,我就想起来了我第一次实物接线,目标是接好电机正反转控制线路并在测试完成后使电机正常运行。老师说这个是电工入门基础,实践是检验真理的唯一标准,所以要在会看电路图的基础上接对线路并正常运行,这样才能证明你的电路图和实际接线是正确的。那如何按照电路图接对线路呢?
学会看电路图
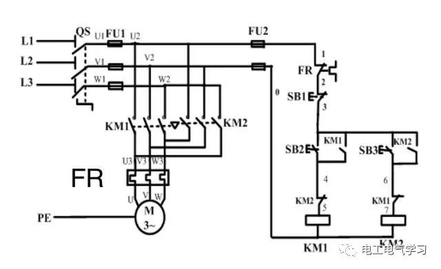
这里也就以电机正反转控制线路图为例子,左边是主回路,右边是控制回路。

首先必须知道电路图中的所有电气元件是什么。
这个图中用到了控制开关、按钮、继电器、继电器常闭触头、接触器和接触器的常开、常闭辅助触头。
了解电气元件的功能
开关和按钮就不说了,继电器是用于过载保护,接触器是用于通过控制线路的按钮来导通和断开主线路。
按钮SB2是常开状态,按下SB2后控制回路左侧通电,接触器KM1线圈通电,主回路KM1导通,电机通电运行,正向运行。
按下SB2后控制回路右侧通电,接触器KM2线圈通电,KM1断开,主回路KM1断开KM2导通,电机通电运行,反向运行。
按钮SB1是总控制开关,按钮SB1是常闭状态,当按下SB1控制线路断开电源,接触器线圈没有电,主回路触电处于常开状态,电机处于断电状态。
如何接线
编号
我们一般都会对每个元件和连接线的进出端进行标注编号,这样接线和维修时增加正确效率。
编号的方法:
以"先上后下,先左后右"的方式,以数字编号。
主控电路:三相线路在开关后以U、V、W和U1、V1、W1这样以此类推进行编号。
控制电路:按照方向以阿拉伯数字进行编号。
接线时一定要注意按钮的常开和常闭、继电器的常闭和接触器的常开、常闭的连接。
学会看电路图
这里也就以电机正反转控制线路图为例子,左边是主回路,右边是控制回路。

了解电气符号

首先必须知道电路图中的所有电气元件是什么。
这个图中用到了控制开关、按钮、继电器、继电器常闭触头、接触器和接触器的常开、常闭辅助触头。
了解电气元件的功能
开关和按钮就不说了,继电器是用于过载保护,接触器是用于通过控制线路的按钮来导通和断开主线路。
了解如何控制

按钮SB2是常开状态,按下SB2后控制回路左侧通电,接触器KM1线圈通电,主回路KM1导通,电机通电运行,正向运行。
按下SB2后控制回路右侧通电,接触器KM2线圈通电,KM1断开,主回路KM1断开KM2导通,电机通电运行,反向运行。
按钮SB1是总控制开关,按钮SB1是常闭状态,当按下SB1控制线路断开电源,接触器线圈没有电,主回路触电处于常开状态,电机处于断电状态。
如何接线
编号
我们一般都会对每个元件和连接线的进出端进行标注编号,这样接线和维修时增加正确效率。
编号的方法:
以"先上后下,先左后右"的方式,以数字编号。
主控电路:三相线路在开关后以U、V、W和U1、V1、W1这样以此类推进行编号。
控制电路:按照方向以阿拉伯数字进行编号。
接线

接线时一定要注意按钮的常开和常闭、继电器的常闭和接触器的常开、常闭的连接。
电机正反转控制线路是虽然是入门级,但是万变不离其宗,学会原理和方法,动手多了,别的也就自然就会了。
免责声明:文章来源于网络或个人发表,如有侵权请联系删除(13802804900)



